Loading
垦区新闻
夏日
井冈山
冠军(中国)
集团简介
垦区概况
组织机构
企业荣誉
历史沿革
大事记
.
企业新闻
集团要闻
垦区动态
基层新闻
农垦旅游
.
企业文化
企业精神
企业理念
知青文化
军垦文化
农垦楷模
.
产业产品
呼伦贝尔品生态
农牧业
工商业
山野产品
土特产品
.
人才招聘
招聘信息
员工培训
.
招商引资
招商项目
优惠政策
.
党团建设
理论学习
农垦书屋
文化艺苑
全民阅读
.
廉政建设
保密两识教育
通知公告
通知公告
冠军8平台登录农垦(集团)有限责任公司
电话:0470-5727364
传真:0470-5731377
邮编:165471
网址:
www.quadaxes.com
地址:内蒙古自治区呼伦贝尔市鄂伦春自治旗大杨树东
通知公告
您当前的位置:
>
通知公告
·
2025-09-17
冠军8平台登录兴安农畜产品经销有限责任公司2025年收储作业劳务服务比选公告
详情
·
2025-09-17
2025年冠军8平台登录兴安农畜产品经销有限责任公司铁路专用线钢铁轨更换维修项目聘请第三方…
详情
·
2025-09-17
2025年冠军8平台登录兴安农畜产品经销有限责任公司铁路专用线钢铁轨更换维修项目造价审核报…
详情
·
2025-09-16
冠军8平台登录农垦集团2015年新增千亿斤粮食生产能力规划田间工程建设项目(诺敏河标段)水资源论证报告编…
详情
·
2025-09-16
2025年巴彦农牧场分公司五队烘干塔对外租赁比选公告
详情
·
2025-09-16
比选结果公示
详情
·
2025-09-16
比选结果公示
详情
·
2025-09-16
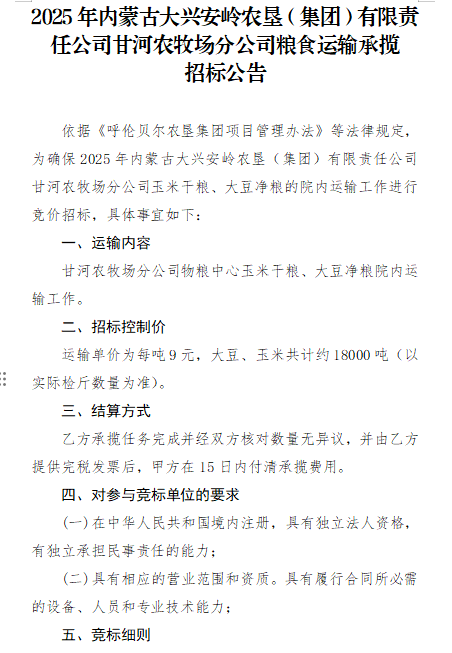
2025年内蒙古冠军8平台登录农垦(集团)有限责任公司甘河农牧场分公司粮食运输承揽 招标公告
详情
·
2025-09-16
2025年内蒙古冠军8平台登录农垦(集团)有限公司甘河农牧场分公司物粮中心玉米潮粮 烘干及大豆玉米干粮…
详情
·
2025-09-15
内蒙古冠军8平台登录农垦(集团)有限责任公司机关本部关于2025年基本建设项目(含续建)项目聘请第三方组织…
详情
·
2025-09-15
冠军8平台登录兴安农畜产品经销有限责任公司2025年收储作业院内净粮接运作业承揽比选公告
详情
·
2025-09-15
2025年内蒙古冠军8平台登录农垦(集团)有限责任公司甘河农牧场分公司自筹项目结算审核第三方服务机构 的…
详情
·
2025-09-15
内蒙古冠军8平台登录农垦(集团)有限责任公司甘河农牧场分公司关于 2025 年自筹资金建设项目(含续建)项目…
详情
·
2025-09-15
2025 年内蒙古冠军8平台登录农垦(集团)有限责任公司甘河农牧场分公司统一经营田接粮运输作业公开竞价招…
详情
·
2025-09-15
比选结果公示
详情
·
2025-09-12
冠军8平台登录兴安农畜产品经销有限责任公司2025年收储作业院内净粮接运作业承揽比选公告
详情
·
2025-09-12
比选结果公示
详情
·
2025-09-12
比选结果公示
详情
·
2025-09-12
比选结果公示
详情
·
2025-09-12
比选结果公示
详情
总数 1680
1
2
3
4
5
6
7
8
...84
下一页
页次 1/84
米兰官方版网站登录入口
|
悟空官方网站
|
虎牙体育直播平台
|
利记集团线上官网
|
悟空中文官网入口
|
心博网页版页面登录
|
pg电子官方网站
|
网站首页
|
ob欧宝中国官网
|