Loading
垦区新闻
夏日
井冈山
冠军(中国)
集团简介
垦区概况
组织机构
企业荣誉
历史沿革
大事记
.
企业新闻
集团要闻
垦区动态
基层新闻
农垦旅游
.
企业文化
企业精神
企业理念
知青文化
军垦文化
农垦楷模
.
产业产品
呼伦贝尔品生态
农牧业
工商业
山野产品
土特产品
.
人才招聘
招聘信息
员工培训
.
招商引资
招商项目
优惠政策
.
党团建设
理论学习
农垦书屋
文化艺苑
全民阅读
.
廉政建设
保密两识教育
通知公告
冠军8平台登录农垦(集团)有限责任公司
电话:0470-5727364
传真:0470-5731377
邮编:165471
网址:
www.quadaxes.com
地址:内蒙古自治区呼伦贝尔市鄂伦春自治旗大杨树东
通知公告
您当前的位置:
>
通知公告
> 正文
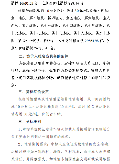
2025 年内蒙古冠军8平台登录农垦(集团)有限责任公司甘河农牧场分公司统一经营田接粮运输作业公开竞价招标公告
作者:甘河农牧场分公司 来源: 日期:2025/9/15 10:07:20 人气:
102
加入收藏
标签:
本文网址:
http://www.quadaxes.com:443/show.asp?id=2970
上一篇:
比选结果公示
下一篇:
2025年内蒙古冠军8平台登录农垦(集团)有限公司甘河农牧场分公司物粮中心玉米潮粮…
米兰官方版网站登录入口
|
悟空官方网站
|
虎牙体育直播平台
|
利记集团线上官网
|
悟空中文官网入口
|
心博网页版页面登录
|
pg电子官方网站
|
网站首页
|
ob欧宝中国官网
|